Implementation Of Electronic Load Controller For Control Of Micro Hydro Power Plant
Https Hal Archives Ouvertes Fr Hal 02981922 Document


Pdf Pid Control For Micro Hydro Power Plants Based On Neural Network

A Review On Control Strategies For Microgrids With Distributed Energy Resources Energy Storage Systems And Electric Vehicles Nikam 2021 International Transactions On Electrical Energy Systems Wiley Online Library

Pdf Pid Control For Micro Hydro Power Plants Based On Neural Network

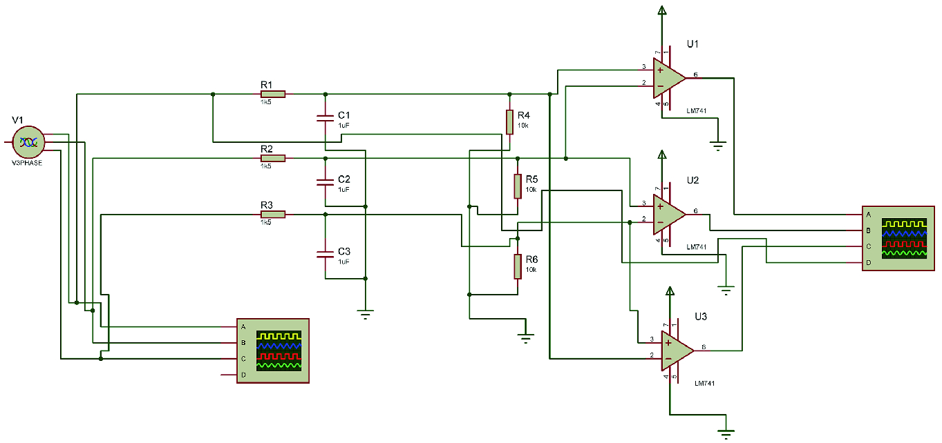
Pid Based Electronic Load Controller For Three Phase Synchronous Generator Springerlink

Diagram Of A Micro Hydro System Showing Both Mechanical Electronic Download Scientific Diagram

Design And Implementation Of An Electromechanical Control System For Micro Hydropower Plants Springerlink

Pdf Design Calculation And Control System Simulation Of A Microcontroller Based Electronic Load Controller For Stand Alone Micro Hydropower Plant

Pdf Design Of Electronic Load Controller By Using Combination Method For Micro Hydro Power Plant And Its Control And Monitoring Program Simulation Design Of Electronic Load Controller By Using Combination Method For Micro Hydro

A Review On Control Strategies For Microgrids With Distributed Energy Resources Energy Storage Systems And Electric Vehicles Nikam 2021 International Transactions On Electrical Energy Systems Wiley Online Library

Design And Implementation Of An Electromechanical Control System For Micro Hydropower Plants Springerlink

Pid Based Electronic Load Controller For Three Phase Synchronous Generator Springerlink

Electricity In The Air Insights From Two Decades Of Advanced Control Research And Experimental Flight Testing Of Airborne Wind Energy Systems Sciencedirect

Energies Free Full Text Automatic Generation Control Of Nuclear Heating Reactor Power Plants Html

Review Of The Application Of Hydraulic Technology In Wind Turbine Chen 2020 Wind Energy Wiley Online Library

Pdf Voltage And Frequency Control Of Isolated Pico Hydro System

Energies Free Full Text Progress In Modeling And Control Of Gas Turbine Power Generation Systems A Survey Html

Pdf Control Of Parallel Operating Micro Hydro Power Plants

A Review On Control Strategies For Microgrids With Distributed Energy Resources Energy Storage Systems And Electric Vehicles Nikam 2021 International Transactions On Electrical Energy Systems Wiley Online Library

Design And Implementation Of An Electromechanical Control System For Micro Hydropower Plants Springerlink
Post a Comment for "Implementation Of Electronic Load Controller For Control Of Micro Hydro Power Plant"